The ultimate 3D modeling product design and development tool.™
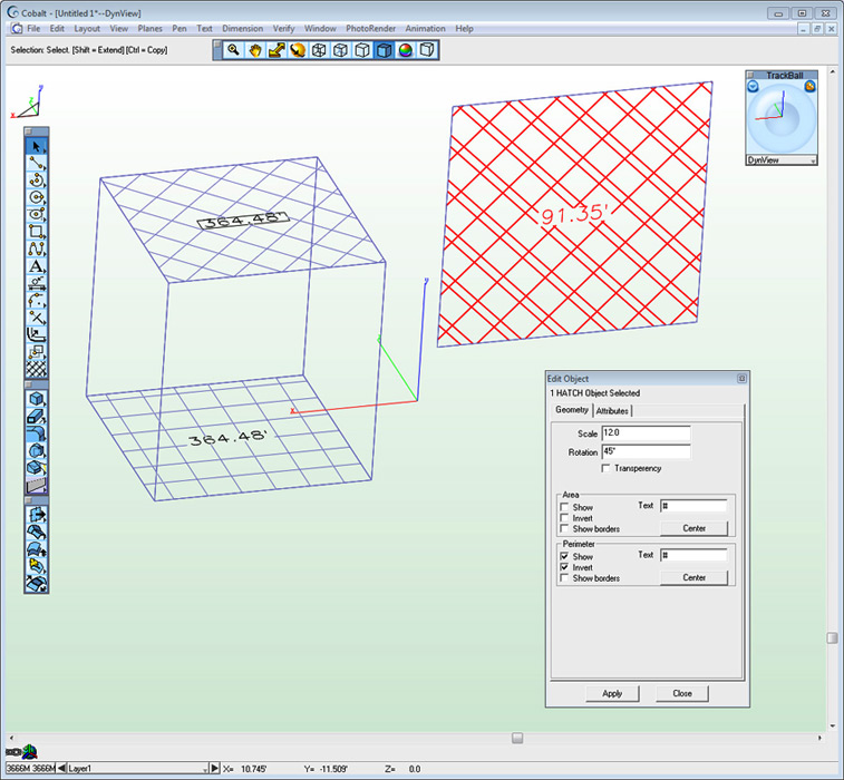
Improved Hatching (to be implemented in SP1)
Hatching options include calculation and display of perimeters and areas of any designated object. Hatching patterns can only be applied to a 2D object but can be used in any 3D plane.
Click here to read full list of Cobalt 3D Modeling v9 features.
